
MIL-DTL-8783D
4.7.2 Minimum adjustment range. Solid rounds or steel tubes having outside diameters equal to the
minimum extended diameter, +1 percent -0, and maximum compressed diameter, +0, -1 percent,
specified in MIL-DTL-8783/1, shall be used to measure the adjustment range. The following details shall
apply:
a. The clamp shall be tightened with an applied torque of 25 5 pound-inch (2.8 ±0.6 Nm) on the
maximum size solid round or tube.
b. It shall not be possible to insert a thickness (feeler) gage .028 inch (0.07 mm) thick by .312
inch (0.79 mm) wide between the clamp and the round or tube.
c. The clamp shall be removed and installed in the same manner on the minimum size solid
round or tube and the test repeated to determine conformance with 3.6.
4.7.3 Load deflection. Load deflection data shall be obtained by a straight tensile test on a clamp
which has been cut apart in the band opposite the latching element. The following details shall apply:
a. The cut clamp shall be carefully straightened from the circular form to provide a straight test
specimen.
b. The distance between the T-bolt head and the trunnion shall be the same as when the clamp
was tightened on the minimum size round or tube in accordance with 4.7.2.
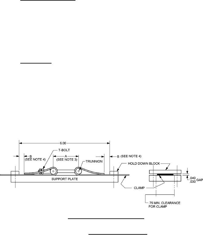
c. A gage length of 10 inches (25.4 cm) shall be used, and a supporting plate may be employed
to maintain the clamp assembly in a straight line and to prevent possible malfunction of the
latching element (see figure 1).
d. The maximum allowable deflection between the loads of 150 pounds (68 kg) and 1500 pounds
(680 kg ) shall be as specified in 3.8.
INTEGRAL T-BOLT AND TRUNNION
FIGURE 1. Test setup for load deflection.
9
For Parts Inquires call Parts Hangar, Inc (727) 493-0744
© Copyright 2015 Integrated Publishing, Inc.
A Service Disabled Veteran Owned Small Business